2025-10-17
台灣國際造船公司(台船)招募航海工程師1名
2025-09-19
裕民航運獎學金~申請至10月28日止
2025-09-09
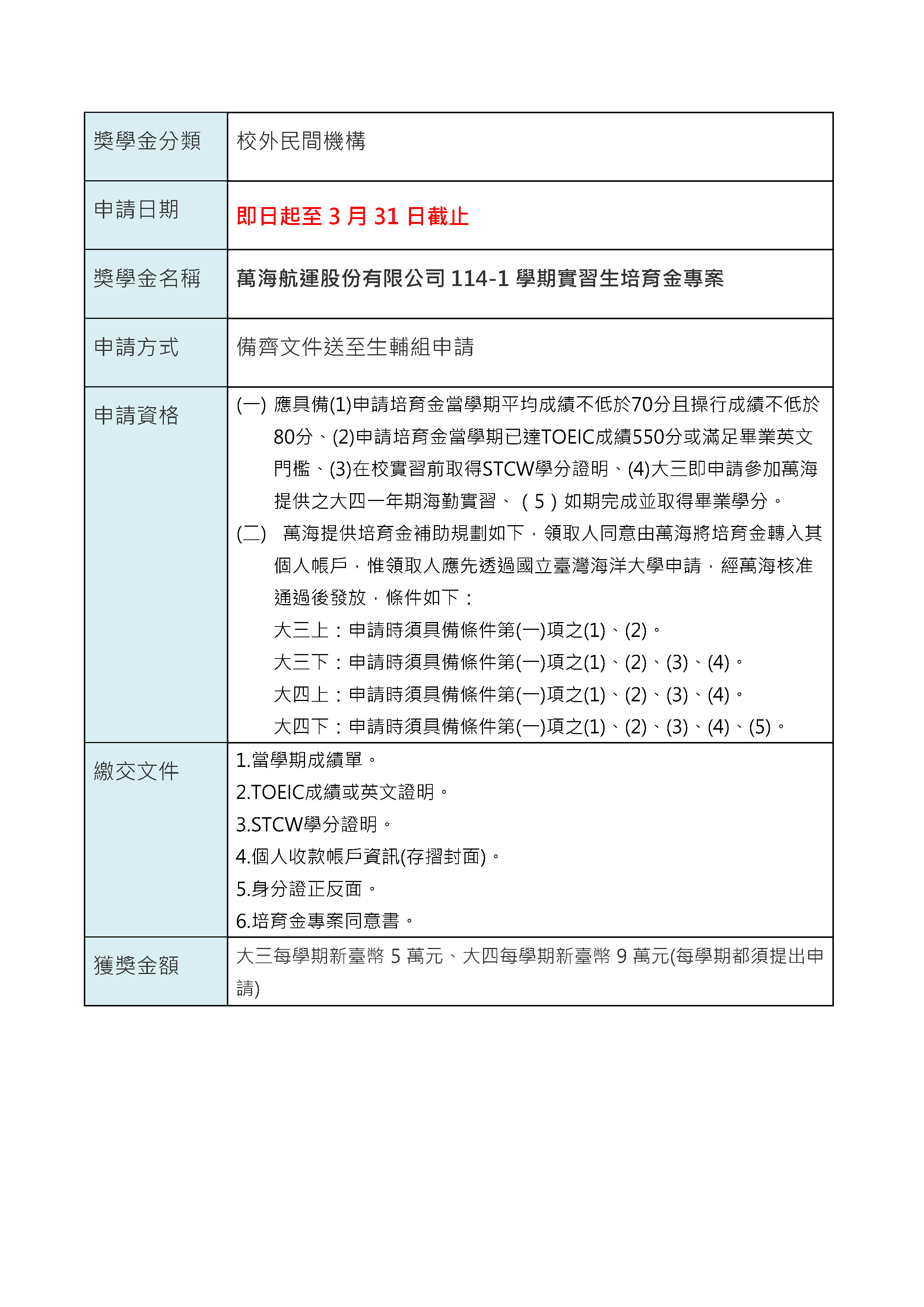
萬海航運股份有限公司114-1學期實習生培育金專案
2025-09-09
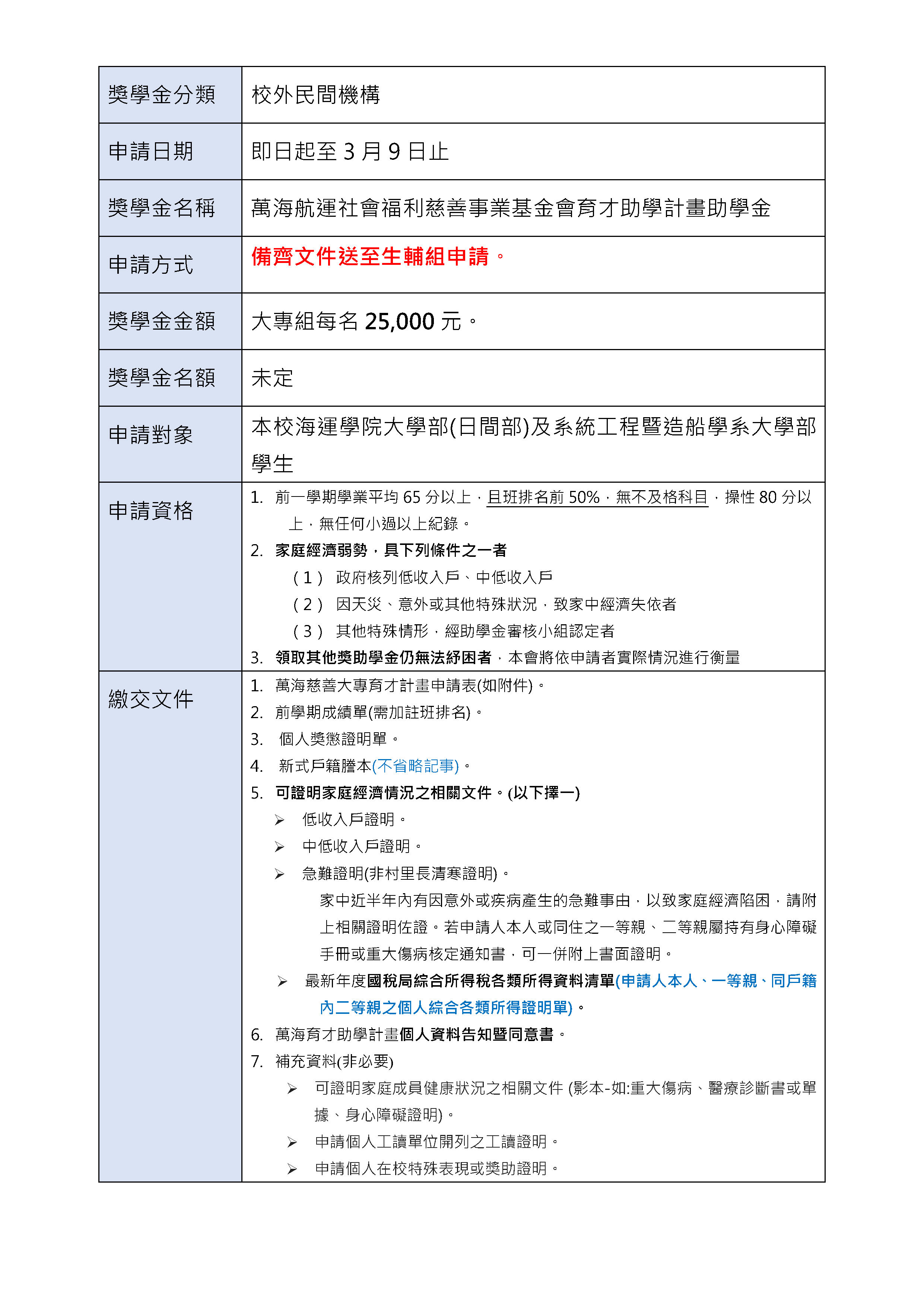
萬海航運社會福利慈善事業基金會育才助學計畫助學金
2025-09-09
張榮發基金會清寒助學金(限本校商船系及輪機系大一申請)
2025-09-03
達飛海運集團(CMA CGM TAIWAN) 2025學習優異獎學金申請
2025-08-29
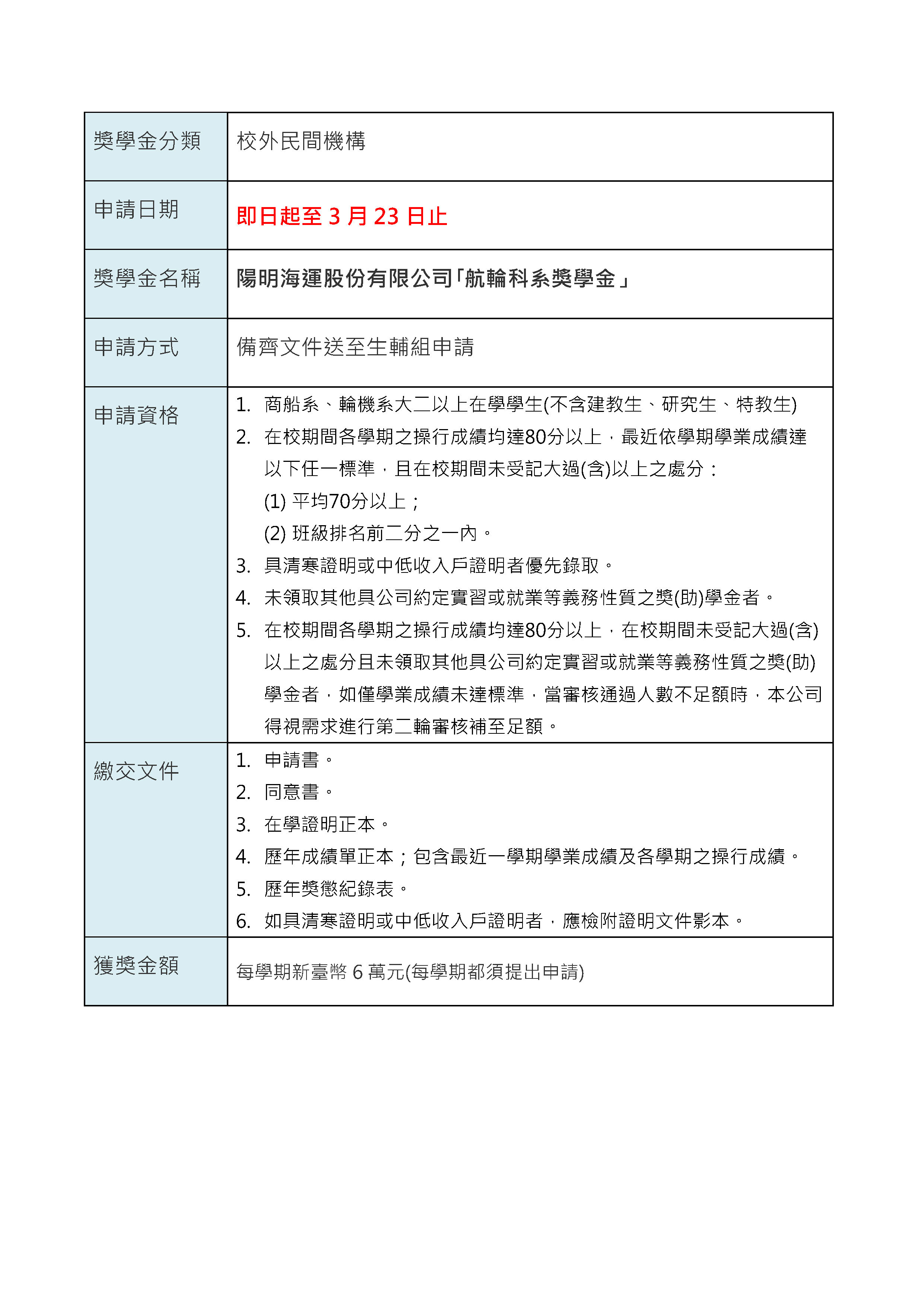
長榮海運 海勤實習生獎助學金申請公告
2025-08-25
1141學期惜福餐券申請自即日起至114年9月19日止
| 訪問人數 | ![]() ![]() ![]() ![]() ![]()
|
最後更新日期
2025-10-23










